Academics
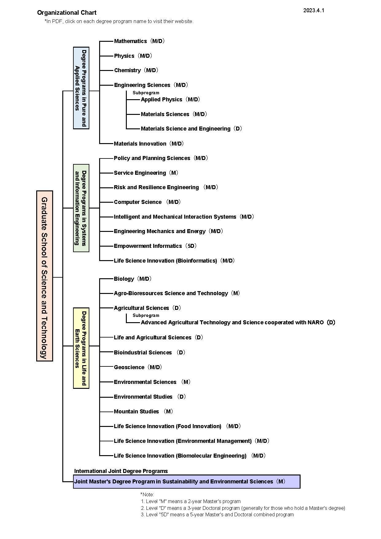
Graduate School of Science and Technology
The Graduate School of Science and Technology was established in Academic Year (AY) 2020 with the purpose of engaging in multi-faceted education and research, from the fundamentals to applications, on a wide range of issues related to the mathematical and natural sciences, information literacy, and social technology. In accordance with the AY2020 organizational restructuring of the University's graduate schools, three schools under the previous system—the Graduate School of Pure and Applied Sciences, the Graduate School of Systems and Information Engineering, and the Graduate School of Life and Environmental Sciences—were taken as the basis for the formation of three degree programs, namely, the Degree Programs in Pure and Applied Sciences, the Degree Programs in Systems and Information Engineering, and the Degree Programs in Life and Earth Sciences. Under the previous system, fields such as science, engineering, information literacy, biotechnology, and AI were dispersed; joining them under one Graduate School has enabled smoother interactions between various fields, facilitated students' acquisition of shared scientific common practice and more efficient learning of fundamental and specialized knowledge, and created a multi-faceted educational system capable of flexibly responding to social developments. This restructured system allows students to take classes in related fields beyond their degree program and to engage with similarly wide-ranging internships and research guidance (sub-supervision), thereby achieving the development of human resources who can contribute to the rapid development of science and technology.
Furthermore, the Joint Master's Degree Program in Sustainability and Environmental Sciences, which was positioned under the Graduate School of Life and Earth Sciences in the previous system, is now established in line with institutional requirements as a course equivalent to a major through an international educational course coordinated with the Malaysia-Japan International Institute of Technology under the Graduate School of Science and Technology.
Message from the Executive Dean of the Graduate School of Science and Technology
The Graduate School of Science and Technology brings together diverse fields, including mathematics, information science, and life sciences. Building upon the strengths of each discipline, we have been engaged in fostering new knowledge and educating the next generation through interdisciplinary integration. Advances such as the mathematical analysis of biological phenomena and the development of data science and AI-based approaches to science demonstrate the vast potential that emerges at the intersection of different fields, both in research and in education.
Innovation and progress often arise at the boundaries between disciplines. At the heart of this process lies dialogue that transcends differences in expertise and perspective. However, each field—including the various degree programs within our graduate school—possesses its own language and methodology. Meaningful dialogue, therefore, requires a willingness to learn the academic foundations of other fields and to understand and respect their cultures. Through such dialogue, the essence of problems becomes clearer, and new ideas and solutions begin to emerge. In today's world, characterized by increasing complexity and uncertainty, the importance of such dialogue continues to grow.
Based on the accumulation of interdisciplinary knowledge and dialogue, we are committed to providing a high-quality educational environment for our students. This requires the active engagement and collaboration of our academic programs and faculty members, with the graduate school connecting and supporting these efforts.
Through such collaboration, we provide opportunities for students to encounter diverse forms of knowledge and methodologies, and to deepen their understanding by moving across disciplinary boundaries. In this process, students are encouraged to formulate their own questions and develop the ability to think from multiple perspectives, while also preparing for further doctoral-level study.
Our graduate school serves as a "point of intersection of knowledge," where diverse disciplines come together. We expect that students who acquire the ability to engage in dialogue across differences and to create new knowledge and value will go on to thrive in a wide range of fields. We are committed to continuously nurturing such individuals and enabling them to contribute to society.
Executive Dean of the Graduate School of Science and Technology, University of Tsukuba

Organizational Chart
