-
Biology/Environment
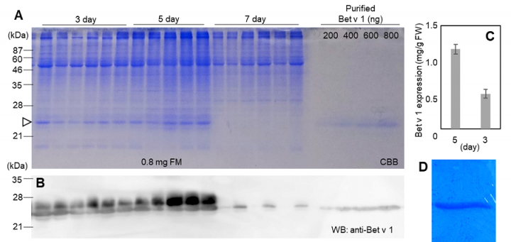
A New Plant-Based System for the Mass Production of Allergens for Immunotherapy
-
Biology/Environment
Building blocks of the cell wall: pectin drives reproductive development in rice
-
Medicine/Health
Eliminating Damaged Germline Cells Preserves Germline Integrity
-
Medicine/Health
Feeling the Pressure: How Blood Vessels Sense Their Environment (Nature Index: Research highlights in May, 2021)
-
Biology/Environment
Rising carbon dioxide levels will change marine habitats and fish communities
-
Medicine/Health
How exercise supports your mental fitness: current recommendations
-
Technology/Materials
Can High-Power Microwaves Reduce the Launch Cost of Space-Bound Rockets ?
-
Biology/Environment
Atomic force microscopy reveals high heterogeneity in bacterial membrane vesicles
-
Biology/Environment
Needing a Change? Researchers Find GABA is the Key to Metamorphosis
-
Medicine/Health
Taking a Break Helps Drosophila Germline Cells Reach Their Destination
-
Technology/Materials
Mathematicians develop new theory to explain real-world randomness
-
Technology/Materials
Seeing Is Believing: Visualizing Differences in RNA Biology Between Single Cells
-
Technology/Materials
Organellogenesis Still a Work in Progress in Novel Dinoflagellates
-
Medicine/Health
To sleep deeply: the brainstem neurons that regulate non-REM sleep
-
Medicine/Health
Dasatinib is an effective treatment for angioimmunoblastic T-cell lymphoma
-
Biology/Environment
Asteroid Impact Enriches Certain Elements in Seawater
-
Technology/Materials
Something from Nothing: Using Waste Heat to Power Electronics
-
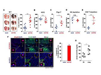
Medicine/Health
Tumor vs. Immune System: A Battle to Decide the Host's Fate
-
Biology/Environment
Putting a Finger on Plant Stress Response
-
Medicine/Health
Fiber Crossings Ahead: Key Enzymes Affecting Nervous System Pathway Identified