The University of Tsukuba was established in October 1973, due to the relocation of its antecedent, the Tokyo University of Education, to the Tsukuba area. As the new concept comprehensive university in Japan to be established under a country-wide university reform plan, the University has featured "Openness" with "New Systems for Education and Research" under a "New University Administration." The university reform plays a major role in our continuing effort for improvement. We are striving to create a unique, active, and internationally competitive university with superlative education and research facilities.
| 1962.9 | The Tokyo University of Education decided to integrate five departments and to seek a place for the relocation of those departments. |
| 1963.9 | A Cabinet meeting approved the construction of the Science City in the Tsukuba area. |
| 1967.9 | A Cabinet meeting approved the relocation of 36 institutions including the Tokyo University of Education into the Tsukuba area. |
| 1969.11 | A committee for the preparation and examination of the establishment of a new university in Tsukuba was set up in the Ministry of Education, Science and Culture. |
| 1970.5 | The Diet enacted the Tsukuba Science City Construction Law. |
| 1971.6 | The Tokyo University of Education adopted a basic draft plan for a new university in Tsukuba. |
| 1971.7 | The study group for the establishment of a new university in Tsukuba reported to the Minister of Education, Science and Culture with their account on "what a new university in Tsukuba should be." |
| 1971.10 | A committee to prepare for the establishment of a new university in Tsukuba was formed in the Ministry of Education, Science and Culture. |
| 1972.5 | A Cabinet meeting decided to establish and relocate 42 institutions, including Tsukuba Shin Daigaku (provisional), to Tsukuba. According to the Law which amended part of the Act for Establishment of National Schools (Act No. 19 of 1972), an office for the preparation of the establishment of the University of Tsukuba was created in the Tokyo University of Education. |
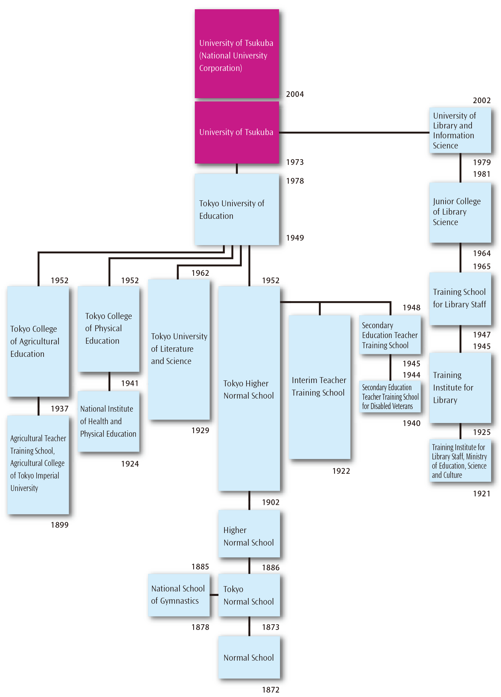
| 1973.10 | According to the Law which amended part of the Act for Establishment of National Schools (Act No. 103 of 1973), the University of Tsukuba was founded. The University of Tsukuba was founded with the First Cluster of Colleges, School of Medicine, School of Health and Physical Education, and University Library. MIWA Tomoo was inaugurated as President. |
| 1975.4 | The Second Cluster of Colleges, School of Art and Design, and Master's and Doctoral Programs of the Graduate School were established. |
| 1976.8 | MIYAJIMA Tatsuoki was inaugurated as President. |
| 1976.10 | The University Hospital was opened. |
| 1977.4 | The Third Cluster of Colleges was established. |
| 1978.3 | The Tokyo University of Education was closed. |
| 1978.10 | The College of Medical Technology and Nursing was established as an annex to the university. |
| 1980.4 | FUKUDA Nobuyuki was inaugurated as President. |
| 1986.4 | ANAN Kouichi was inaugurated as President. |
| 1989.4 | Evening courses in the main fields were opened in the Master's programs of the Graduate Schools. |
| 1992.4 | ESAKI Leo was inaugurated as President. Inauguration of the first system of a cooperative graduate school system in Doctoral Programs. |
| 1996.4 | Evening courses in the main fields were opened in the Doctoral Programs of the Graduate Schools. |
| 1998.4 | KITAHARA Yasuo was inaugurated as President. |
| 2000.4 | The Graduate School of Pure and Applied Sciences, the Graduate School of Systems and Information Engineering, and the Graduate School of Life and Environmental Sciences were established with the reorganization of the Doctoral Program. |
| 2001.4 | The Graduate School of Humanities and Social Sciences, the Graduate School of Business Sciences, and the Graduate School of Comprehensive Human Sciences were established with the reorganization of the Doctoral Program. |
| 2002.4 | Inauguration of the first system of a cooperative graduate school system in the Master's Program. |
| 2002.10 | According to the Law which amended part of the Act for Establishment of National Schools (Act No. 23 of 2002), the University of Tsukuba and the University of Library and Information Science were amalgamated. The School of Library and Information Science and the Graduate School of Library, Information and Media Studies were established. |
| 2004.4 | According to the National University Corporation Act (Act No. 112 of 2003), the University of Tsukuba became a National University Corporation.
IWASAKI Yoichi was inaugurated as President. Reorganization of the Graduate School of Pure and Applied Sciences Inauguration of the second cooperative graduate school system in the Doctoral Program. (Doctoral Program in Materials Science and Engineering, Graduate School of Pure and Applied Sciences) |
| 2005.4 | Professional Degree Program of the Graduate School of Business Sciences was established. Reorganization of the Graduate School of Systems and Information Engineering Reorganization of the Graduate School of Life and Environmental Sciences Introduction of the second cooperative graduate school system in the Doctoral Program. (Doctoral Program in Advanced Agricultural Technology and Sciences, Graduate School of Life and Environmental Sciences) |
| 2006.4 | Partial reorganization of the Graduate School of Comprehensive Human Sciences Partial reorganization of the Master's Program in Education |
| 2007.4 | Establishment of the Schools of Humanities and Culture, the School of Social and International Studies, the School of Human Sciences, the School of Life and Environmental Sciences, the School of Science and Engineering, the School of Informatics, the School of Medicine and Medical Sciences, as a result of the reformation of the undergraduate system. Partial reorganization of the Graduate School of Life and Environmental Sciences Partial reorganization of the Graduate School of Comprehensive Human Sciences |
| 2008.4 | Reorganization of the Graduate School of Humanities and Social Sciences Partial reorganization of the Graduate School of Comprehensive Human Sciences Partial reorganization of the Master's Program in Education |
| 2009.4 | YAMADA Nobuhiro was inaugurated as President. Partial reorganization of the Graduate School of Comprehensive Human Sciences |
| 2011.4 | Partial reorganization of the Graduate School of Life and Environmental Sciences "Faculty" was established as the new faculty organization. |
| 2011.12 | The School of Integrative and Global Majors was established. |
| 2012.4 | Partial reorganization of the Graduate School of Pure and Applied Sciences Partial reorganization of the Graduate School of Life and Environmental Sciences |
| 2013.4 | NAGATA Kyosuke was inaugurated as President. Partial reorganization of the Graduate School of Comprehensive Human Sciences |
| 2014.4 | Partial reorganization of the Graduate School of Systems and Information Engineering |
| 2015.4 | Partial reorganization of the Graduate School of Humanities and Social Sciences Introduction of the Collaborative Graduate School system in the Graduate School Program |
| 2016.4 | Joint Master's Degree Program was established in the Graduate School of Comprehensive Human Sciences. |
| 2017.9 | Joint Master's Degree Program was established in the Graduate School of Life and Environmental Sciences. International Joint Degree Master's Program was established in the Graduate School of Comprehensive Human Sciences. |
| 2018.4 | Reorganization of the Research Institutions |
| 2020.4 | School of Comprehensive Studies was established as an Undergraduate School Reorganization of the graduate schools and transition into new degree program system with establishing the Graduate School of Business Sciences, Humanities and Social Sciences; Graduate School of Science and Technology; and Graduate School of Comprehensive Human Sciences |
| 2020.10 | The Ministry of Education, Culture, Sports, Science and Technology (MEXT) designated the University of Tsukuba as a Designated National University Corporation for the period for the fourth mid-term goals. |
| 2024.9 | School of Transdisciplinary Science and Design (University of Tsukuba, Malaysia: UTMy) was established. |
University Family Tree
Related Contents